近期,中国电子学会发布了《关于公布电子信息职业教育教学研究与实践类典型案例和论文推荐结果的通知》。经过学校申报,专家评阅讨论等程序,由深圳市讯方技术股份有限公司联合湖北开放职业学院共同完成的《校企协作、协同育人、产教融合、岗课赛证融通的育人模式》案例成功获评第二级典型案例。该案例基于讯方技术与湖北开放职业学院共建的华为云学院(大数据人才培养中心),是本次入围名单中湖北省唯一一所民办高职校。
案例评选结果
评选旨在贯彻党中央关于职业教育工作的决策部署和习近平总书记有关重要指示批示精神,落实《关于深化现代职业教育体系建设改革的意⻅》总体要求,推进《职业教育产教融合赋能提升行动实施方案(2023-2025年)》,按照《教育部办公厅关于加快推进现代职业教育体系建设改革重点任务的通知》的具体部署,现已由全国工信行指委电子信息分指委教学研究专委会完成电子信息职业教育教学研究与实践类典型案例和论文的推荐工作。
征集与推荐通知
此次自主报送的案例95份、论文57份,分别来自全国近20个省、自治区和直辖市的多个单位。分别推荐第一级案例9份、第二级案例19份,第三级案例29份;第一级论文5份、第二级论文12份、第三级论文17份。《校企协作、协同育人、产教融合、岗课赛证融通的育人模式》案例申报资料于2023年12月25日完成了提交。
申报材料
本次成功获评是校企双方共建共赢的体现。自讯方技术与湖北开放职业学院签订专业共建校企合作协议以来,双方结合行业开展就业情况,围绕岗课赛证的核心,共同研究人才培养体系,促近校企的协同开展,在教学成果打造方面取得了多个标志性成果,实现了校企合作的共赢。
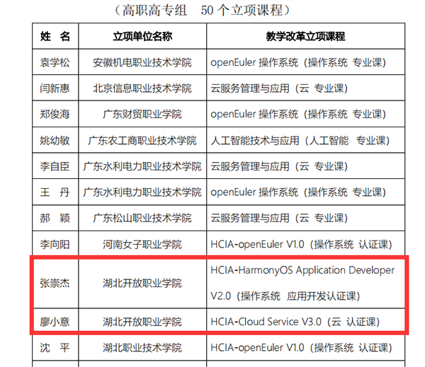
项目立项
2023年11月申报了中国软件行业协会组织的“国产软件进课堂教学改革项目”取得了2项立项。

立项名单通知
优秀案例获奖
2023年12月取得工信部人才研讨中心2023产教融合专业合作建设优秀案例三等奖。
征集通知
获奖通知
华为ICT大赛获奖
2023年12月,华为ICT大赛2023—2024中国区湖北省实践赛决赛召开,湖北开放职业学院现代管理学院的4支参赛队伍均荣获云赛道省级三等奖的好成绩等。
获奖名单
未来,讯方技术将继续与合作院校携手,贯彻校企协作、协同育人、产教融合、岗课赛证融通的育人模式,为社会培育更多高技能优秀人才,实现校企合作共赢。